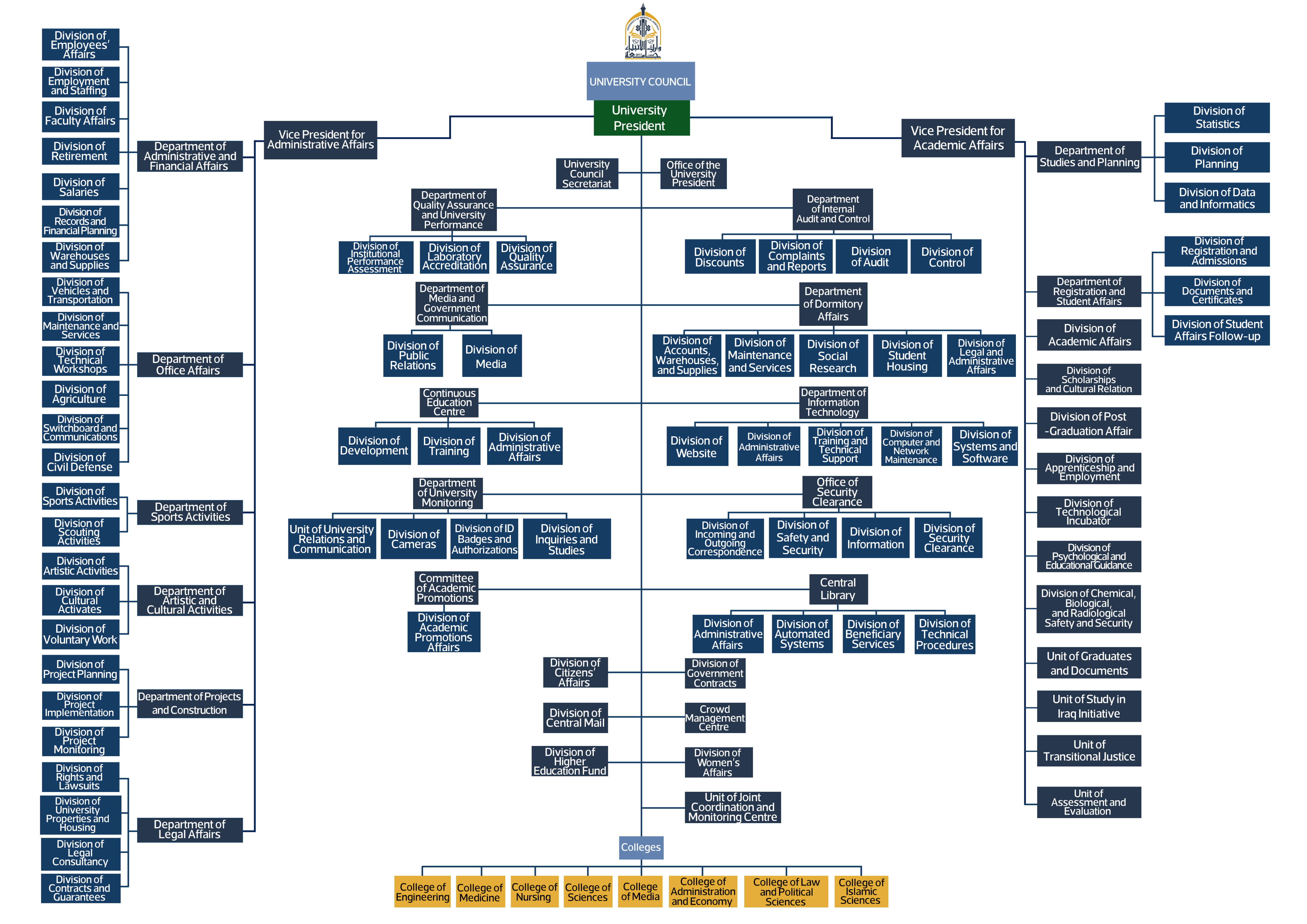
University Structure